food
ARPBdb收录的GenBank全基因序列分析数据

浏览     统计     查找    

Table 1. VRprofile2-predicted MGEs in the complete genome sequences of ESKAPEE bacteria.


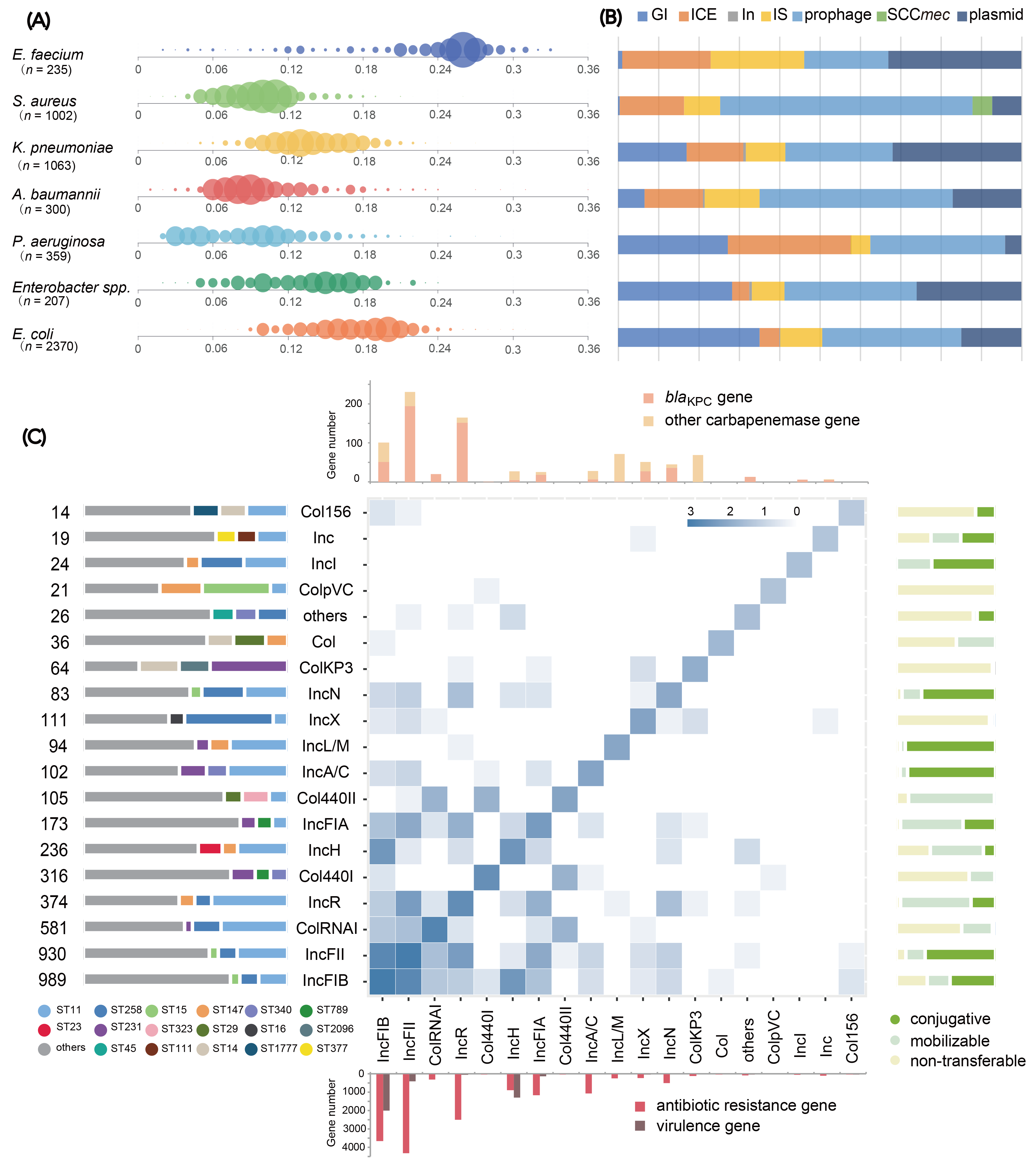
Figure 1. VRprofile2-estimated size of the mobilome borne by individual strains of the ESKAPEE group.


Figure 2. VRprofile2-predicted ARGs and plasmid transferability with the input of plasmid genome sequences. The genome sequences of 3,525 plasmids of 1,063 completely sequenced K. pneumoniae and 5,502 plasmids of 2,370 completely sequenced E. coli were taken from GenBank in October, 2021.


Figure 3. The relationship of the blaKPC genes, plasmids, and strains of K. pneumoniae. The number of the plasmid-carrying blaKPC genes (marked in black), the number of the Inc groups of plasmids (in green), and the number of the sequence typing (ST) of strains (in red) were plotted.